🗺️ Mapas Técnicos do Reino OIDC

Diagramas arquiteturais e fluxos de segurança

Visualizações técnicas dos protocolos OAuth 2.1 + OIDC + PKCE

🧭 Sobre os Mapas Técnicos:

Esta seção contém diagramas técnicos detalhados que ilustram a arquitetura e os fluxos de segurança do Reino OIDC. Cada diagrama representa um aspecto específico dos protocolos OAuth 2.1, OpenID Connect e PKCE, usando nossa metáfora de reino para facilitar a compreensão.

🎯 Mapa I: Fluxo Simplificado OIDC
Fluxo Simplificado OIDC
🎭 Metáfora do Reino:

Este mapa mostra a jornada básica de um cidadão (usuário) que quer visitar diferentes territórios do reino. Alex Client atua como seu guia, Pixie PKCE garante a segurança da viagem, e Lady OAuth + Lord OIDC concedem as permissões e documentos necessários.

🔧 Aspectos Técnicos:
  • Início: Authorization Code Flow com PKCE
  • Segurança: Code Challenge/Verifier protege contra interceptação
  • Resultado: Access Token + ID Token para autenticação/autorização
  • Ideal para: Compreensão inicial dos passos principais
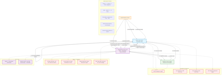
🏗️ Mapa II: Arquitetura Completa do Reino
Arquitetura OIDC + OAuth 2.1 + PKCE
🎭 Personagens do Reino:
  • 👤 Usuário: O cidadão do reino
  • 🧑‍💼 Alex Client: O mensageiro confiável
  • 🧚 Pixie PKCE: Guardiã dos códigos secretos
  • 👑 Lady OAuth: Guardiã das portas (autorização)
  • 🧙‍♂️ Lord OIDC: Mago da identidade
  • 🧝‍♀️ IDA Token: Mensageira da verdade
  • ⚔️ Ace Token: Guerreiro das permissões
  • 🛡️ Seraph Resource: Guardião dos dados
🔧 Componentes Técnicos:

Este diagrama mostra a arquitetura completa com todos os componentes OAuth 2.1 + OIDC + PKCE trabalhando em conjunto. Cada personagem representa um elemento específico do protocolo, facilitando o entendimento das responsabilidades e interações.

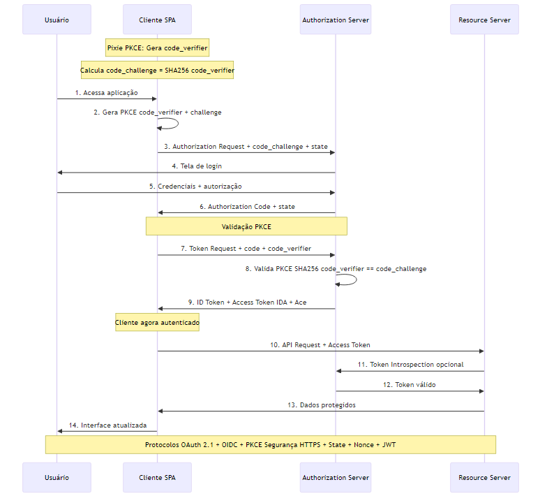
🔄 Mapa III: Sequência Temporal Detalhada
Fluxo de Sequência OIDC + OAuth 2.1 + PKCE
🎭 A Jornada Completa:

Este mapa detalha cada passo da jornada, desde o momento em que o cidadão decide visitar um território até receber todos os documentos necessários. Mostra as conversas entre Alex Client, Pixie PKCE, Lady OAuth, Lord OIDC e Seraph Resource.

🔧 Validações de Segurança:
  • PKCE: SHA256(code_verifier) == code_challenge
  • JWT: Validação de assinatura e claims
  • Redirect URI: Correspondência exata
  • Client ID: Identificação do mensageiro
  • Scopes: Permissões específicas
  • Estado: Proteção CSRF
⚖️ Comparativo: OAuth vs OIDC
🚪 OAuth 2.1 (Lady OAuth)
  • Foco: Autorização ("o que pode fazer")
  • Produto: Access Token
  • Uso: Acessar APIs protegidas
  • Pergunta: "Posso acessar este recurso?"
  • Não informa: Quem é o usuário
🪪 OpenID Connect (Lord OIDC)
  • Foco: Identidade ("quem é")
  • Produto: ID Token + UserInfo
  • Uso: Login e informações do usuário
  • Pergunta: "Quem é este usuário?"
  • Baseado em: OAuth 2.1 + extensões
👥 Guia de Personagens e Tokens
🗝️ Tokens de Identidade
  • 🧝‍♀️ IDA Token (ID Token): Prova quem você é
  • ⚔️ Ace Token (Access Token): Permite acessar recursos
  • ♻️ Rex Token (Refresh Token): Renova outros tokens
🛡️ Segurança
  • 🧚 Pixie PKCE: Protege códigos de autorização
  • 🛡️ Seraph Resource: Guarda APIs e dados
  • 🔐 Chaves JWT: Validam assinaturas
🤝 Coordenação
  • 🧑‍💼 Alex Client: Aplicação que você usa
  • 👑 Lady OAuth: Gerencia autorizações
  • 🧙‍♂️ Lord OIDC: Gerencia identidades
⚠️ Observações Importantes:
  • OAuth 2.1: Torna PKCE obrigatório e remove fluxos inseguros (Implicit, Resource Owner Password)
  • ID Token: Nunca deve ser usado para autorizar acesso a APIs - apenas para identificação do usuário
  • Access Token: Deve ser tratado como opaco pelo client, mesmo quando é JWT
  • Refresh Token: Deve ser armazenado de forma segura e rotacionado a cada uso
  • PKCE: Protege contra ataques de interceptação, especialmente em apps mobile e SPA
🔗 Navegação Relacionada